最高权表示
最高权表示具有唯一由所有正根梯算符湮灭的最高权态 $\ket{\hat{\lambda}}$
$$E_0^\alpha\ket{\hat{\lambda}}=E_n^{\pm\alpha}\ket{\hat{\lambda}}=H_n^i\ket{\hat{\lambda}}=0\quad\text{for}\quad n>0,\alpha>0$$
态的特征值 $\hat{\lambda}$ 为表示的最高权,习惯约定 $L_0$ 特征值为零
$$H_0^i\ket{\hat{\lambda}}=\lambda^i\ket{\hat{\lambda}}\quad i\neq 0\qquad\hat{k}\ket{\hat{\lambda}}=k\ket{\hat{\lambda}}\qquad L_0\ket{\hat{\lambda}}=0$$
在Chevalley基下,特征值为Dynkin标
$$h^i\ket{\hat{\lambda}}=\lambda_i\ket{\hat{\lambda}}\qquad i=0,1,\cdots,r$$
模中所有态可由降算符作用于 $\ket{\hat{\lambda}}$ 得到;下文将 $\hat{k}$ 与其特征值 $k$ 等同,在多数应用中一开始即将 $k$ 固定
可积最高权表示
与 $\mathfrak{g}$ 有限维不可约表示相仿,将仿射代数表示投影到实根对应的 $\mathfrak{su}(2)$ 子代数,可知对仿射权 $\hat{\lambda}’\in\Omega_{\hat{\lambda}}$ 有
$$\lambda_i’=(\hat{\lambda}’,\alpha_i^\vee)=-(p_i-q_i)\qquad i=0,1,\cdots,r$$
对最高权 $\hat{\lambda}$,所有 $p_i=0$
$$\lambda_i\in\mathbb{Z}_+\qquad i=0,1,\cdots,r$$
由 $\lambda_0=k-(\lambda,\theta)\in\mathbb{Z}_+$ 可知 $k$ 为正整数
$$k\in\mathbb{Z}_+\qquad k\ge (\lambda,\theta)$$
说明对于固定 $k$ 值,仅存在有限个支配最高权表示,对 $k=1$,最高权只能取对应单根 $\alpha_i$ 伴标为 $1$ 的 $\hat{\omega}_i$;由于 $a_0^\vee=1$,$\hat{\omega}$ 总为支配权,其对应的 $1$ 级最高权表示称为基础表示;对于 $\hat{\mathfrak{su}}(N)$,所有伴标均为 $1$,存在 $N$ 个可能的 $1$ 级最高权表示
以 $\hat{\mathfrak{su}}(3)$ 为例,所有 $2$ 级支配最高权表示为
$$[2,0,0]\quad [0,2,0]\quad[0,0,2]\quad[1,1,0]\quad[1,0,1]\quad[0,1,1]$$
对于 $\hat{G}_2$,$a_1^\vee=2a_0^\vee=2a_2^\vee=2$,可知其 $2$ 级支配最高权表示为
$$[2,0,0]\quad[0,1,0]\quad[0,0,2]\quad[1,0,1]$$
下文将 $k$ 级代数 $\hat{\mathfrak{g}}$ 记为 $\hat{\mathfrak{g}}_k$
可分解为 $\mathfrak{su}(2)$ 有限不可约表示并且可写为有限维权空间直和的表示称为可积表示,伴随表示虽然不是最高权表示,但其为可积表示;以下说明支配最高权表示同样可积
若以下关系成立
$$(J_n^a)^\dagger=J_{-n}^a\qquad\text{or} \qquad(H_n^i)^\dagger=H_{-n}^i\quad (E_n^\alpha)^\dagger=E_{-n}^{-\alpha}$$
则支配最高权表示为酉表示
$$\begin{aligned}|E_{-n}^\alpha\ket{\hat{\lambda}}|^2&=\bra{\hat{\lambda}}E_n^{-\alpha}E_{-n}^\alpha\ket{\hat{\lambda}}\\&=\frac{2}{|\alpha|^2}[nk-(\alpha,\lambda)]\braket{\hat{\lambda}}{\hat{\lambda}}\ge 0\end{aligned}$$
对支配最高权,$(\hat\lambda,\alpha_i^\vee)=-(p_i-q_i)$ 相当于Verma模 $V_\hat{\lambda}$ 中存在以下奇异矢量
$$E_0^{\alpha_i}\ket{\hat{\lambda}}=E_1^{-\theta}\ket{\hat{\lambda}}=0$$
$$(E_0^{-\alpha_i})^{\lambda_i+1}\ket{\hat{\lambda}}=(E_{-1}^\theta)^{k-(\lambda,\theta)+1}\ket{\hat{\lambda}}=0$$
用Chevalley基表示为
$$e^i\ket{\hat{\lambda}}=(f^i)^{\lambda_i+1}\ket{\hat{\lambda}}=0\qquad i=0,1,\cdots,r$$
与单Lie代数不同的是,从 $V_\hat{\lambda}$ 中商去这些奇异矢量后得到的不可约模 $L_\hat{\lambda}$ 并不是有限维的,表示中的权减去虚根仍在此表示中,即对 $\hat{\lambda}’\in\Omega_\hat{\lambda}$,$\hat{\lambda}’-n\delta\in\Omega_\hat{\lambda}\;\forall\;n>0$,很明显无限的来源为存在与虚根 $\delta$ 有关的奇异矢量,其表达式含有 $H_n^i,\; n<0$
以下说明如何得到 $\Omega_\hat{\lambda}$ 中所有权,若采用与 $\mathfrak{g}$ 相同的算法,从最高权开始依次减去正Dynkin标对应的单根,此方法仍然奏效,但对于 $\hat{\mathfrak{g}}$ 算法永远不会终止
称 $L_0$ 特征值为阶,并取 $L_0\ket{\hat{\lambda}}=0$,所有零阶态可由有限Lie代数生成元作用于 $\ket{\hat{\lambda}}$ 得到,即零阶权的有限投影为 $\mathfrak{g}$ 有限维不可约最高权表示 $\lambda$ 中的所有权,将具有正零Dynkin标的零阶权减去 $\alpha_0$ 得到一阶权,然后由得到的一阶权依次减去有限单根构造所有一阶权,以此类推得到更高阶的权
由以上方法可知,不同固定阶仿射权的有限投影一起构成 $\mathfrak{g}$ 有限维不可约表示的直和
为完整描述此表示,还需给出每个权的重数,当考虑 $L_0$ 特征值时,权的重数显然是有限的,其可由以下Freudenthal递归公式的仿射版本计算,其中重数 $\text{mult}(\hat{\alpha})$ 对实根为 $1$,对虚根为 $r$
$$[|\hat{\lambda}+\hat{\rho}|^2-|\hat{\lambda}’+\hat{\rho}|^2]\text{mult}_\hat{\lambda}(\hat{\lambda}’)=2\sum_{\hat{\alpha}>0}\text{mult}(\hat{\alpha})\sum_{p=1}^\infty(\hat{\lambda}’+p\hat{\alpha},\hat{\alpha})\text{mult}_\hat{\lambda}(\hat{\lambda}’+p\hat{\alpha})$$
由于 $L_0$ 特征值为零,两个仿射最高权的标量积与有限形式相同
$$(\hat{\lambda},\hat{\mu})=(\lambda,\mu)\qquad\text{for}\quad \hat{\lambda}(L_0)=\hat{\mu}(L_0)=0$$
因此对于 $\hat{\lambda}=(\lambda;k;0)$,$\hat{\rho}=(\rho;g;0)$
$$|\hat{\lambda}+\hat{\rho}|^2=|\lambda+\rho|^2$$
然而对于 $m$ 阶权 $\hat{\lambda}’=(\lambda’;k;-m)$
$$|\hat{\lambda}’+\hat{\rho}|^2=|\lambda’+\rho|^2-2m(k+g)$$
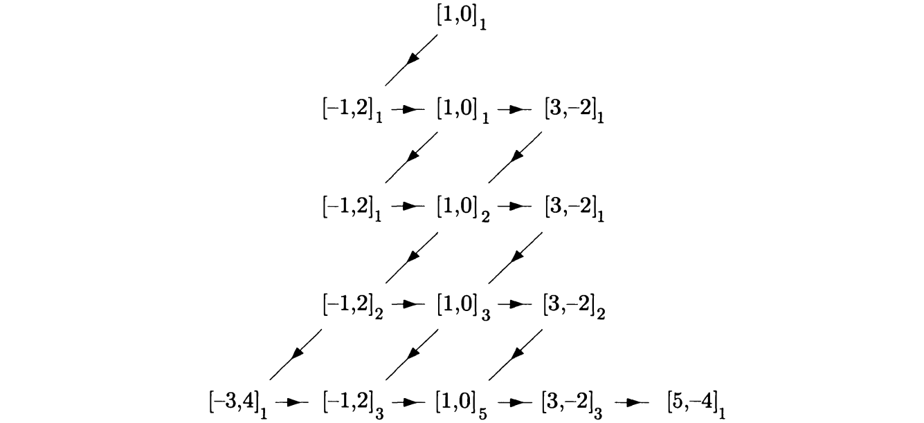
$\hat{\mathfrak{su}}(2)_1$ 基础表示
考虑具有最高权 $[1,0]$ 的 $\hat{\mathfrak{su}}(2)_1$ 基础表示,由上述算法可得下图结果,其中角标表示权的重数,从图形上看权的重数即为从最高权到此权的路径数
_1.png)
以下由Freudenthal公式计算权 $\hat{\lambda}’=(0;1;-2)$ 在表示 $\hat{\lambda}=(0;1;0)$ 下重数
$$|\hat{\lambda}+\hat{\rho}|=|\rho|^2=\frac{1}{2}$$
$$|\hat{\lambda}’+\hat{\rho}|=|\rho|^2-4(1+2)=\frac{1}{2}-12$$
公式左边为
$$[|\hat{\lambda}+\hat{\rho}|^2-|\hat{\lambda}’+\hat{\rho}|^2]\text{mult}_\hat{\lambda}(\hat{\lambda}’)=12\;\text{mult}_\hat{\lambda}(0;1;-2)$$
$\hat{\mathfrak{su}}(2)$ 的所有正根为 $\alpha_1,\pm\alpha_1+n\delta,n\delta\quad n>0$,其重数均为 $1$,利用下表可计算等式右边
| $p$ | $\hat{\alpha}$ | $\hat{\lambda}’+p\hat{\alpha}$ | $(\hat{\lambda}’+p\hat{\alpha},\hat{\alpha})$ | $\text{mult}_\hat{\lambda}(\hat{\lambda}’+p\hat{\alpha})$ |
|---|---|---|---|---|
| $1$ | $(\alpha_1;0;0)$ | $(\alpha_1;1;-2)$ | $2$ | $1$ |
| $1$ | $(\alpha_1;0;1)$ | $(\alpha_1;1;-1)$ | $3$ | $1$ |
| $1$ | $(\alpha_1;0;2)$ | $(\alpha_1;1;0)$ | $4$ | $0$ |
| $1$ | $(-\alpha_1;0;1)$ | $(-\alpha_1;1;-1)$ | $3$ | $1$ |
| $1$ | $(-\alpha_1;0;2)$ | $(-\alpha_1;1;0)$ | $4$ | $0$ |
| $1$ | $(0;0;1)$ | $(0;1;-1)$ | $1$ | $1$ |
| $1$ | $(0;0;2)$ | $(0;1;0)$ | $2$ | $1$ |
| $2$ | $(\alpha_1;0;0)$ | $(2\alpha_1;1;-2)$ | $4$ | $0$ |
| $2$ | $(\alpha_1;0;1)$ | $(2\alpha_1;1;0)$ | $5$ | $0$ |
| $2$ | $(-\alpha_1;0;1)$ | $(-2\alpha_1;1;0)$ | $5$ | $0$ |
| $2$ | $(0;0;1)$ | $(0;1;0)$ | $2$ | $1$ |
$$2\sum_{\hat{\alpha}>0}\sum_{p=1}^\infty(\hat{\lambda}’+p\hat{\alpha},\hat{\alpha})\text{mult}_\hat{\lambda}(\hat{\lambda}’+p\hat{\alpha})=24$$
比较左右两边可知 $\text{mult}_\hat{\lambda}(0;1;-2)=2$
串函数
上述重数的计算十分复杂,然而利用 $\hat{W}$ 轨道中权重数相同可极大地简化计算,在上文的例子中表示的所有权均可由一系列权 $(0;1;-m)$ 经Weyl反射得到,因此表示的所有权重数的信息均包含在 $\text{mult}(0;1;-m),m\ge 0$ 中,这些重数的生成函数称为串函数
记满足 $\hat{\mu}+\delta\notin\Omega_\hat{\lambda}$ 的权 $\hat{\mu}\in\Omega_\hat{\lambda}$ 的集合为 $\Omega_\hat{\lambda}^\max$,权 $\hat{\mu},\hat{\mu}-\delta,\hat{\mu}-2\delta,\cdots$ 的重数由以下串函数给出
$$\sigma_\hat{\mu}^{(\hat{\lambda})}(q)=\sum_{n=0}^\infty\text{mult}_\hat{\lambda}(\hat{\mu}-n\delta)q^n$$
对于上文的例子,权 $[1,0]$ 的串函数为Euler函数的倒数,这将在之后说明,下式中 $p(n)$ 为将 $n$ 分为正整数之和的方式,其前几个值为 $1,1,2,3,5,7,11,15,\cdots$
$$\sigma_{[1,0]}^{([1,0])}=\varphi(q)^{-1}=\prod_{n=1}^\infty(1-q^n)^{-1}=\sum_{n=0}^\infty p(n)q^n$$
对于更复杂的表示,需要不止一个串函数,权重数的完整信息包含在串函数集 $\sigma_\hat{\mu}^{(\hat{\lambda})}(q)\quad\text{for all} \quad\hat{\mu}\in\Omega_\hat{\lambda}^\max$ 中,但由于Weyl轨道中权重数相同,实际只需要知道 $\Omega_\hat{\lambda}^\max$ 中支配权的串函数
$$\sigma_{w\hat{\mu}}^{(\hat{\lambda})}=\sigma_{\hat{\mu}}^{(\hat{\lambda})}(q)$$
由于 $\omega_\hat{\lambda}$ 中所有权均属于 $\hat{\lambda}$ 同余类,确定最高权表示 $\hat{\lambda}$ 所需的独立串函数的数量等于 $\hat{\lambda}$ 相同同余类中 $k$ 级可积权的数量,对于 $\hat{\mathfrak{su}}(2)_2$,有三个可积权 $[2,0],[0,2],[1,1]$,其中前两个可积权属于同一个同余类,因此模 $L_{[2,0]}$ 需要两个串函数
利用串函数可自然表示可积表示的特征标
特征标
Weyl-Kac特征标公式
定义可积最高权表示的特征标
$$\text{ch}_\hat{\lambda}=\sum_{\hat{\lambda}’\in\Omega_\hat{\lambda}}\text{mult}_\hat{\lambda}(\hat{\lambda}’)e^{\hat{\lambda}’}$$
用串函数表示为
$$\text{ch}_\hat{\lambda}=\sum_{\hat{\mu}\in\Omega_{\hat{\lambda}}^\max}\sigma_\hat{\mu}^{\hat{\lambda}}(e^{-\delta})e^\hat{\mu}$$
上式可重新写为以下Weyl-Kac特征标公式
$$\text{ch}_\hat{\lambda}=\frac{\displaystyle\sum_{w\in\hat{W}}\epsilon(w)e^{w(\hat{\lambda}+\hat{\rho})}}{\displaystyle\sum_{w\in\hat{W}}\epsilon(w)e^{w\hat{\rho}}}$$
对上式有以下Macdonald-Weyl分母等式
$$\sum_{w\in\hat{W}}\epsilon(w)e^{w\hat{\rho}}=e^{\hat{\rho}}\prod_{\hat{\alpha}>0}(1-e^\hat{\alpha})^{\text{mult}(\hat{\alpha})}$$
此式为众多组合学公式的根源,以 $\hat{\mathfrak{su}}(2)$ 为例,取 $x=e^{-\alpha_0},y=e^{-\alpha_1}$,上式成为
$$\prod_{n=1}^\infty(1-x^n y^n)(1-x^n y^{n-1})(1-x^{n-1}y^{n})=\sum_{n\in\mathbb{Z}}(-1)^n x^{n(n+1)/2}y^{n(n-1)/2}$$
通过特殊化其可变为包括Jacobi三重积等式在内的不同的配分等式
由于以上特征标表达式需对所有仿射Weyl群元求和,其实际用途不大,通过考虑仿射Weyl群的半直积结构可得更为方便的表达式,由 $w(t_{\hat{\alpha}^\vee})=(t_{w\hat{\alpha}^\vee})w$ 和伴根阵在有限Weyl群下不变有
$$\sum_{w\in\hat{W}}\epsilon(w)e^{w\hat{\lambda}}=\sum_{w\in W}\epsilon(w)\sum_{\alpha^\vee\in Q^\vee} e^{w(t_{\alpha^\vee})\hat{\lambda}}=\sum_{w\in W}\epsilon(w)\sum_{\alpha^\vee\in Q^\vee} e^{(t_{\alpha^\vee})w\hat{\lambda}}$$
引入以下广义theta函数
$$\Theta_\hat{\lambda}=e^{-\frac{1}{2k}|\hat{\lambda}|^2\delta}\sum_{\alpha^\vee\in Q^\vee}e^{(t_{\alpha^\vee})\hat{\lambda}}$$
$$\sum_{w\in\hat{W}}\epsilon(w)w^{w\hat{\lambda}}=\sum_{w\in W}\epsilon(w)e^{\frac{1}{2k}|\lambda|^2\delta}\Theta_{w\hat{\lambda}}$$
由 $\hat{\lambda}=(\lambda;k;0)$ 和 $t_{\alpha^\vee}\hat{\lambda}=(\lambda+k\alpha^\vee;k;n+[|\lambda|^2-|\lambda+k\alpha^\vee|^2]/2k)$ 计算有
$$\Theta_\hat{\lambda}=e^{k\hat{\omega}_0}\sum_{\alpha^\vee\in Q^\vee+\lambda/k} e^{k[\alpha^\vee-\frac{1}{2}|\alpha^\vee|^2\delta]}$$
利用theta函数,可将特征标写为以下形式,其中 $m_\hat{\lambda}$ 称为模异常
$$\text{ch}_\hat{\lambda}=e^{m_\hat{\lambda}\delta}\frac{\displaystyle\sum_{w\in W}\epsilon(w)\Theta_{w(\hat{\lambda}+\hat{\rho})}}{\displaystyle\sum_{w\in W}\epsilon(w)\Theta_{w\hat{\rho}}}$$
$$m_\hat{\lambda}=\frac{|\hat{\lambda}+\hat{\rho}|^2}{2(k+g)}-\frac{|\hat{\rho}|}{2g}=\frac{|\lambda+\rho|^2}{2(k+g)}-\frac{|\rho|^2}{2g}$$
将特征标在 $\hat{\xi}$ 的值记为 $\text{ch}_\hat{\lambda}(\hat{\xi})$
$$\hat{\xi}=-2\pi i(\zeta;\tau;t)\qquad \text{ch}_\hat{\lambda}(\hat{\xi})=\text{ch}_\hat{\lambda}(\zeta;\tau;t)$$
$$\Theta_\hat{\lambda}(\hat{\xi})=e^{-2\pi ikt}\sum_{\alpha^\vee\in Q^\vee} e^{-\pi i[2k(\alpha^\vee,\zeta)+2(\lambda,\zeta)-\tau k|\alpha^\vee+\lambda/k|^2]}$$
将 $\zeta$ 用单伴根展开
$$\zeta=\sum_{i=1}^r z_i\alpha_i^\vee\qquad(\lambda,\zeta)=\lambda\cdot z=\sum_{i=1}^r z_i\lambda_i$$
由于特征标中信息与 $t$ 关联很少,其通常写为参数 $\tau$ 与 $z=(z_1,z_2,\cdots,z_r)$ 的函数
$$\text{ch}_\hat{\lambda}(z;\tau)=\text{ch}_\hat{\lambda}\left(\sum_{i=1}^r z_i\lambda_i;\tau;0\right)$$
上式由特征标定义式可写为以下形式,其中 $\hat{\lambda}’=(\lambda’;k;-n)$,$\text{mult}_\hat{\lambda}(\lambda’)|_n$ 表示 $\lambda’$ 在 $n$ 阶的重数
$$\begin{aligned}\text{ch}_\hat{\lambda}(z;\tau)&=\sum_{\hat{\lambda}’}\text{mult}_\hat{\lambda}(\hat{\lambda}’)e^{-2\pi i\tau(\hat{\lambda}’,\hat{\omega}_0)}e^{-2\pi iz_i\lambda_i’}\\&=\sum_n\sum_{\lambda’}\text{mult}_\hat{\lambda}(\lambda’)|_n e^{2\pi i\tau n}e^{-2\pi iz_i\lambda_i’}\end{aligned}$$
可将其写为以下更紧凑的形式
$$\text{ch}_\hat{\lambda}(z;\tau)=\Tr_\hat{\lambda}e^{2\pi i\tau L_0}e^{-2\pi i\sum_j z_j h^j}$$
对于 $\hat{\mathfrak{su}}(2)$,由于自旋基 $J^0=h/2$,故记 $2z_1=z$,其特征标为
$$\hat{\mathfrak{su}}(2):\qquad \text{ch}_\hat{\lambda}(z;\tau)=\Tr_\hat{\lambda}e^{2\pi i\tau L_0}e^{-2\pi iz J^0}$$
计算特征标在 $\zeta=t=0$ 处的值,即 $\hat{\xi}=-2\pi i\tau\hat{\omega}_0$,称为特殊化,其中 $d(n)$ 给出 $n$ 阶态的总数
$$\text{ch}_\hat{\lambda}(\tau)\equiv\text{ch}_\hat{\lambda}(0;\tau;0)=\sum_{n\ge 0}d(n)q^n\qquad q=e^{2\pi i\tau}$$
另一个有用的特殊化如下,称为主特殊化,其中 $x$ 为常数,利用分母等式,主特殊化特征标可写为乘积形式
$$\hat{\xi}=-2\pi i\hat{\rho}x$$
引入归一化特征标,下文称特征标时默认其已归一化
$$\chi_\hat{\lambda}=e^{-m_\hat{\lambda}\delta}\text{ch}_\hat{\lambda}=\frac{\displaystyle\sum_{w\in W}\epsilon(w)\Theta_{w(\hat{\lambda}+\hat{\rho})}}{\displaystyle\sum_{w\in W}\epsilon(w)\Theta_{w\hat{\rho}}}$$
其特殊化形式为
$$\chi_\hat{\lambda}(q)=q^{m_\hat{\lambda}}\Tr_\hat{\lambda} q^{L_0}$$
将 $\hat{\xi}$ 表达式扩展到任意权,由 $w\cdot\hat{\lambda}+\hat{\rho}=w(\hat{\lambda}+\hat{\rho})$ 可知
$$\chi_{w\cdot\hat{\lambda}}=\epsilon(w)\chi_\hat{\lambda}$$
此公式表明,若权 $\hat{\lambda}$ 在Weyl群某奇元素作用下保持不变,则 $\chi_\hat{\lambda}=0$
$\hat{\mathfrak{su}}(2)$ 特征标
$\hat{\mathfrak{su}}(2)$ 可积模 $L_\hat{\lambda}$ 特征标为
$$\chi_{\lambda_1}^{(k)}=\frac{\Theta_{\lambda_1+1}^{(k+2)}-\Theta_{-\lambda_1-1}^{(k+2)}}{\Theta_1^{(2)}-\Theta_{-1}^{(2)}}$$
$$\chi_{\lambda_1}^{(k)}\equiv\chi_\hat{\lambda}\qquad \Theta_{\lambda_1}^{(k)}\equiv\Theta_\hat{\lambda}\qquad(\hat{\lambda}=[k-\lambda_1,\lambda_1])$$
若直接特殊化特征标,由下式求和在 $z,t=0$ 时与 $\lambda_1$ 符号无关可知将得到零比零不定式
$$\begin{aligned}\Theta_{\lambda_1}^{(k)}(\zeta;\tau;t)&=e^{-2\pi ikt}\sum_{n\in\mathbb{Z}+\lambda_1/2k}e^{2\pi ik\tau n^2}e^{-2\pi ik nz}\\&=e^{-2\pi ikt}\sum_{n\in\mathbb{Z}}e^{-2\pi i[knz+\frac{1}{2}\lambda_1 z-k n^2\tau-n\lambda_1\tau-\lambda_1^2\tau/4k]}\end{aligned}$$
因此需取极限 $z\to 0$ 以获得特殊化
$$\chi_{\lambda_1}^{(k)}(\tau)=\frac{\displaystyle\sum_{n\in\mathbb{Z}}[\lambda_1+1+2n(k+2)]e^{2\pi i\tau[\lambda_1+1+2n(k+2)]^2/4(k+2)}}{\displaystyle\sum_{n\in\mathbb{Z}}[1+4n]e^{2\pi i\tau[1+4n]^2/8}}$$
用 $q$ 表示如下,其中分式之前的因子即为 $q^{m_\hat{\lambda}}$
$$\chi_{\lambda_1}^{(k)}(q)=q^{(\lambda_1+1)^2/4(k+2)-\frac{1}{8}}\frac{\displaystyle\sum_{n\in\mathbb{Z}}[\lambda_1+1+2n(k+2)]q^{n[\lambda_1+1+(k+2)n]}}{\displaystyle\sum_{n\in\mathbb{Z}}[1+4n]q^{n[1+2n]}}$$
对 $k=\lambda_1=1$,特征标前几项为
$$\begin{aligned}\chi_1^{(1)}(q)&=q^{5/24}\frac{2-4q+8q^5-10q^8+\cdots}{1-3q+5q^3+9q^{10}+\cdots}\\&=q^{5/24}(2-4q+8q^5-10q^8+\cdots)(1+3q+9q^2+22q^3+\cdots)\\&=q^{5/24}(2+2q+6q^2+8q^3+\cdots)\end{aligned}$$
模 $L_{[0,1]}$ 前四阶不可约表示为 $(1),(1),(3)\oplus(1),(3)\oplus 2(1)$,其中态的数目确实为 $2,2,6,8$
由以下Jacobi等式可将 $\hat{\mathfrak{su}}(2)$ 特征标写为更紧凑的形式
$$\begin{aligned}\lbrack\varphi(q)\rbrack^3&=\sum_{n\in\mathbb{Z}_+}(-1)^n(2n+1)q^{n(n+1)/2}\\&=\sum_{n\in\mathbb{Z}}[1+4n] q^{n[1+2n]}\end{aligned}$$
再利用Dedekind和Euler函数之间的关系
$$\eta(q)=q^{\frac{1}{24}}\varphi(q)$$
$\hat{\mathfrak{su}}(2)$ 特征标可写为
$$\chi_{\lambda_1}^{(k)}(q)=\frac{q^{(\lambda_1+1)^2/4(k+2)}}{[\eta(q)]^3}\sum_{n\in\mathbb{Z}}[\lambda_1+1+2n(k+2)]q^{n[\lambda_1+1+(k+2)n]}$$
$\hat{\mathfrak{u}}(1)$ 特征标
$\hat{\mathfrak{u}}(1)$ 代数,也称为Heisenberg代数,其模为自由boson的Fock空间,最高权态 $\ket{l;\{0\}}$ 的 $a_0$ 特征值为 $l$,由所有升算符 $a_{n>0}$ 湮灭,此类模总是不可约的,其中态具有以下形式
$$a_{-1}^{n_1}a_{-2}^{n_2}\cdots\ket{l;\{0\}}\propto\ket{l;n_1,n_2,\cdots}$$
其中态的 $L_0$ 特征值为为所有占有数 $n_i$ 之和,$m$ 阶态的总数等于 $m$ 的配分数 $p(m)$,可知Heisenberg模的特殊化特征标等于Euler函数的倒数
$$\text{ch}_{\hat{\mathfrak{u}}(1)}(q)=\sum_{n=0}^\infty p(n)q^n=\varphi(q)^{-1}$$
此特征标与串函数 $\sigma_{[1,0]}^{([1,0])}(q)$ 相同,此性质将在之后解释
构造 $r$-叠Heisenberg代数,其对易关系如下
$$[a_n^i,a_m^j]=n\delta_{n+m,0}\delta_{i,j}\qquad i,j=1,\cdots,r$$
其模的特征标如下,其中 $p_r(m)$ 为将 $m$ 划分为 $r$ 色正整数的方法数,此特征标与所有秩为 $r$ 的单缀代数基础模的 $\hat{\omega}_0$ 串函数相同
$$\text{ch}_{\hat{\mathfrak{u}}(1)^r}(q)=[\text{ch}_{\hat{\mathfrak{u}}(1)}(q)]^r=\varphi(q)^{-r}=\sum_{n=0}^\infty p_r(n)q^n$$
对 $\hat{\mathfrak{u}}(1)$ 特征标的完整讨论需要简单的场论分析,自由boson模的对易关系即为 $\hat{\mathfrak{u}}(1)$ 流代数,然而若将boson紧化在半径为 $R$ 的圆上,则需要考虑可能的缠绕数,对应的配分函数为
$$Z=\sum_{n,m}\chi_{n,m}(q)\bar\chi_{n,m}(\bar q)$$
$$\chi_{n,m}(q)=\frac{1}{\eta(q)}q^{\frac{1}{2}(n/R+mR/2)^2}$$
其与上文 $\hat{\mathfrak{u}}(1)$ 特征标的关系如下,为使 $\chi_{n,m}$ 为归一化特征标,$q$ 额外的指数需等于模异常,这将在下文说明
$$\chi_{n,m}=q^{h_{n,m}-1/24}\text{ch}(q)$$
$$h_{n,m}=\frac{1}{2}(n/R+mR/2)^2$$
若 $R^2$ 为有理数,可将其写为
$$R=\sqrt{\frac{2p’}{q’}}$$
此时无限个 $\hat{\mathfrak{u}}(1)$ 特征标可被重组织为有限个广义特征标
$$\chi_{n,m}(q)=\frac{1}{\eta(q)}q^{pp’(n/2p’+m/2p)^2}$$
引入以下整数,可知 $0\le l\le 4pp’-p-p’$
$$n=2p’n’+r\quad 0\le r< 2p’$$
$$m=2pm’+s\quad 0\le s< 2p$$
$$u=n’+m’\qquad l=pr+p’ s$$
特征标可写为以下形式
$$\chi_{l,u}=\frac{1}{\eta(q)}q^{pp’(u+l/2pp’)^2}$$
将其对 $u$ 求和,可见 $\chi_{l+2pp’}(q)=\chi_l(q)$,因此可进一步限制 $l$ 的范围为 $0\le l<2pp’$
$$\chi_l^{(pp’)}=\frac{1}{\eta(q)}\sum_{u\in\mathbb{Z}}q^{pp’(u+l/2pp’)^2}$$
此广义特征标不再是简单的 $\hat{\mathfrak{u}}(1)$ 特征标,而是将其重组织为扩展代数的形式,此代数由模提供Heisenberg代数的 $\hat{\mathfrak{u}}(1)$ 流 $i\partial\varphi$ 和一些额外的流生成,这些额外流须为自由boson理论中的顶点算符 $e^{i\alpha\varphi}$
由以下约束条件可确定 $\alpha$ 的值
$1.\quad$ 周期边界条件,$\alpha R\in\mathbb{Z}$
$2.\quad$ 共形维数为整数,$|\alpha|^2/2\in\mathbb{Z}$
$3.\quad$ 配分函数 $R\leftrightarrow 2/R$ 对偶,即 $p\leftrightarrow p’$ 对偶
其最低非零共形维数解为
$$\alpha=\pm\sqrt{2pp’}$$
因此扩展代数的生成元如下,对于 $p=p’=1$,此扩展代数即为 $\hat{\mathfrak{su}}(2)_1$
$$i\partial\varphi\qquad \Gamma^\pm=e^{\pm i\sqrt{2pp’}\varphi}$$
此扩展理论的初级场为与生成元OPE为局部的顶点算符 $e^{i\gamma\varphi}$,换言之,其与流的OPE具有平凡单值性,由此可确定 $\gamma$ 与初级场共形维数
$$\gamma=\frac{l}{\sqrt{2pp’}}\quad h_l=\frac{l^2}{4pp’}\qquad l\in\mathbb{Z}$$
对于初级场,应限制 $0\le l<2pp’$,因为 $l$ 增加 $2pp’$ 相当于对 $e^{il\varphi/\sqrt{2pp’}}$ 作用梯算符 $\Gamma^+$ 得到降场
从扩展共形场论的视角容易得出特征标,自由boson生成元贡献因子 $q^{h_l}/\eta(q)$,而梯算符 $\Gamma^\pm$ 的作用相当于将动量 $l$ 平移 $2pp’$ 整数倍,用 $l+m2pp’$ 取代 $l$ 并对 $m$ 求和即可得到特征标,与上文结果相同
$$\begin{aligned}\chi_l^{(pp’)}(q)&=\frac{1}{\eta(q)}\sum_{m\in\mathbb{Z}}q^{\frac{1}{4pp’}(l+m2pp’)^2}\\&=\frac{1}{\eta(q)}\sum_{m\in\mathbb{Z}}q^{pp’(m+l/2pp’)^2}\end{aligned}$$
下文将定义在有有理半径平方 $R=\sqrt{2p’/p}$ 圆上的扩展 $\hat{\mathfrak{u}}(1)$ 理论记为 $\hat{u}(1)_{pp’}$
以下用Lie代数语言表述此扩展手性结构,$\Gamma^+$ 对 $e^{i\gamma\varphi}$ 的作用为在权 $\gamma$ 上加单根 $\alpha=\sqrt{2pp’}$,可知根阵与其对偶权阵为
$$Q=\sqrt{2pp’}\mathbb{Z}\qquad P=\mathbb{Z}/\sqrt{2pp’}$$
$P/Q=\mathbb{Z}/2pp’$ 说明共有 $2pp’$ 个同余类,可用 $l$ 标记,并将其与对应于Heisenberg代数的最高权态 $\ket{l;\{0\}}$ 关联,完整的表示可由权平移所有根和考虑所有可能的 $a_{n<0}$ 作用得到
还有另一种从 $\hat{\mathfrak{su}}(2)_{k}$ 构造 $\hat{u}(1)_{pp’}$ 特征标的方法,将 $l$ 视为 $\hat{\mathfrak{su}}(2)_{pp’}$ 可积权的有限Dynkin标,可以通过忽略有限根与其对应的Weyl反射从 $\hat{\mathfrak{su}}(2)_{pp’}$ 特征标 $\text{ch}_\hat{\lambda}$ 计算 $\text{ch}_l^{(pp’)}$,则 $\hat{\rho}=0$,$\hat{\alpha}=n\delta$,$w$ 只能取单位元
$$\sum_{w\in\hat{W}}\epsilon(w)e^{w(\hat{\lambda}+\hat{\rho})}=e^{\frac{1}{2pp’}|\lambda|^2\delta}\Theta_\hat{\lambda}$$
$$e^\hat{\rho}\prod_{\hat{\alpha}>0}(1-e^{-\hat{\alpha}})^{\text{mult}(\hat{\alpha})}=\prod_{n>0}(1-e^{-n\delta})$$
在 $\xi=-2\pi i(z\omega_1;\tau;0)$ 处计算得
$$\text{ch}_l^{(pp’)}(z;q)=\frac{q^{-l^2/4pp’}}{\varphi(q)}\Theta_l^{(pp’)}(z;\tau)$$
对于模异常 $m_\hat{\lambda}\equiv m_l$,需用到将在之后证明的一个等式
$$m_l=\frac{l^2}{4pp’}-\frac{1}{24}$$
由此归一化特征标为
$$\chi_l^{(pp’)}(z;q)=\frac{1}{\eta(q)}\Theta_l^{(pp’)}(z;\tau)$$
取 $z=0$,可得与上文相同结果
$$\chi_l^{(pp’)}(q)=\frac{1}{\eta(q)}\sum_{m\in\mathbb{Z}+l/2pp’}q^{pp’m^2}$$
此等价性依赖于模异常等于 $h-c/24$ 的事实,然而要理解此关系,须为仿射Lie代数的可积表示最高权关联一个共形维数,这将在之后讨论